香港本科留学如何申请?2025年最新政策与成功案例解析
申请香港本科留学,需系统规划并精准把握最新政策。2025年,香港高校的招生政策在保持稳定的基础上,对学生的综合素质与学科特长更为看重。申请者通常需通过“大学联合招生办法”(JUPAS)或非联招(Non-JUPAS)途径提交申请,核心材料包括优异的高中成绩、符合要求的语言证明(如雅思或托福)、个人陈述及推荐信。成功的关键在于提前准备,深入了解目标院校与专业特色,并精心打磨申请文书。本文将详细解析2025年申请流程、政策变化,并结合真实成功案例,为您的升学之路提供清晰指引。

香港本科留学申请全攻略与2025年政策解析
香港以其国际化的教育环境、顶尖的学术资源和毗邻内地的地理优势,成为众多学子本科留学的热门选择。2025年的申请季,各校在选拔标准上更趋多元化,申请者需从多个维度进行准备。
主要申请途径:
- JUPAS(大学联合招生办法):适用于持有香港中学文凭考试(HKDSE)成绩的本地学生。
- Non-JUPAS(非联招):适用于国际学生、内地高考生或以其他国际学历(如A-Level、IB、AP等)申请的学生。这是内地学生最主要的申请通道。
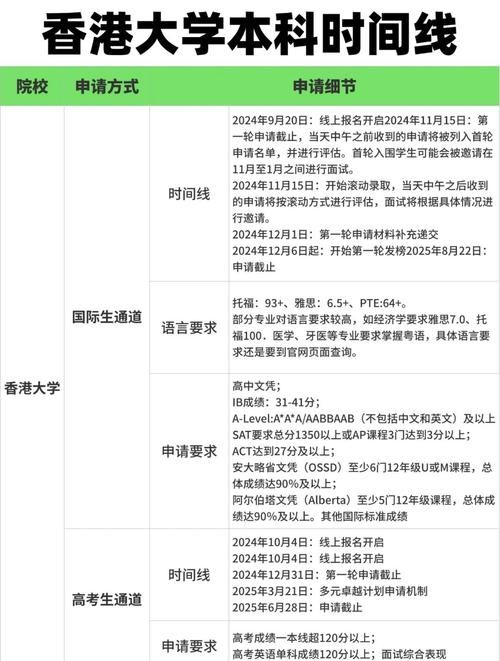
2025年申请核心时间节点(预估):
- 前一年9月-10月:港校陆续开放网上申请系统。
- 当年1月-3月:多数专业申请截止。
- 当年2月-5月:面试邀请与考核期。
- 当年6月-8月:录取通知发放。
2025年政策关注点:部分院校可能进一步加大在面试环节中对学生批判性思维、社会关怀及专业潜质的考察权重,申请者需提前进行针对性训练。

成功申请案例深度剖析
以下通过两个典型案例,具体展示申请规划与策略如何决定成败。
案例一:王同学,录取香港大学金融学
- 背景:内地高考体系,高考总分超一本线150分,数学单科接近满分。
- 规划亮点:提前两年规划,专注于学术深度与背景提升。
- 学术成绩:保持绝对优势的高考模拟成绩。
- 语言准备:高二下学期即取得雅思7.5分。
- 背景提升:参加知名线上金融实训项目并完成一份高质量的研究报告。
- 文书与面试:个人陈述紧密围绕对金融科技的兴趣与实践经历展开,面试前进行了多轮模拟,精准展现逻辑思维与职业热情。
案例二:李同学,录取香港科技大学工程学
- 背景:就读于国际学校,A-Level体系,成绩A*A*A。
- 规划亮点:突出学科竞赛与动手能力。
- 学术成绩:物理、数学、化学科目获得高分。
- 竞赛经历:获得全国性物理竞赛一等奖,并参与校内机器人社团。
- 实践能力:在文书中详细描述了独立完成一个简易智能小车项目的全过程,解决了哪些技术难题。
- 面试表现:在小组讨论中主动担当领导者角色,协调组员思路,给考官留下深刻印象。
香港八大院校本科申请特色与排名参考
香港主要公立大学各具特色,申请要求侧重点不同。以下为2025年QS世界大学排名中香港院校的表现(仅供参考):
| 排名 | 学校名称 | 主要申请特色与优势领域 |
|---|---|---|
| 26 | 香港大学 | 综合性强,法律、医学、商科、人文社科顶尖;重视面试与领袖潜质。 |
| 47 | 香港中文大学 | 研究型大学,人文社科、医学、商科突出;书院制文化独特。 |
| 57 | 香港科技大学 | 理工科和商科闻名,国际化程度高;看重科研潜力与创新思维。 |
| 62 | 香港理工大学 | 应用型强,设计、酒店管理、工程专业享誉全球;重视实践经历。 |
| 70 | 香港城市大学 | 发展迅速,材料科学、语言学、传媒优秀;与业界联系紧密。 |
| — | 香港浸会大学 | 传理学院亚洲顶尖,中医药、文科亦强;注重全人教育。 |
| — | 香港岭南大学 | 博雅教育著称,人文、商科为主;小班教学,师生互动密切。 |
| — | 香港教育大学 | 教育学领域亚洲领先;培养教育专业人才。 |
院校介绍与申请要点
香港大学:作为香港历史最悠久的高等学府,提供全面的本科课程。非联招申请竞争激烈,除卓越成绩外,丰富的课外活动领导经验及出色的英语能力是标配。
香港中文大学:独特的书院制提供全人发展环境。申请时需认真准备个人陈述,阐明对所选学科及书院文化的理解,部分专业面试以小组讨论形式进行。
香港科技大学:以科技和商业管理为主轴。申请工程或理学院时,数理成绩及相关的竞赛、项目经历至关重要。商学院的面试常包含案例分析。
香港理工大学:课程设计强调专业应用。申请设计、酒店管理等专业,提交作品集或相关实习证明将极大增加录取几率。
香港城市大学:课程与国际接轨,提供大量海外交流机会。申请时可突出自身的国际视野与跨文化沟通能力。
香港浸会大学:传理学院申请需提交作品集或参加创意测试。整体申请氛围注重学生的社会责任感与创意表达。
香港岭南大学:推崇小班教学和师生紧密互动。申请文书中应体现对博雅教育理念的认同,以及积极参与社区活动的意愿。
香港教育大学:专注于教育领域。申请者需展现出对教育事业的热情和承诺,相关教学或辅导经历是重要加分项。
避开常见申请误区,提升录取成功率
在申请过程中,许多学生因信息不对称或准备不足而陷入误区。
- 误区一:只重分数,忽视软实力。 香港高校实行全人教育,课外活动、实习、竞赛、领导力等软实力在面试和文书中至关重要。
- 误区二:文书套用模板,缺乏个性。 千篇一律的文书会让审核官感到乏味。必须结合自身真实经历,讲述独特的故事与思考。
- 误区三:面试准备不足。 香港高校面试多为全英文,形式包括个人面试、小组讨论等。需提前了解专业热点,练习逻辑表达与团队协作。
- 误区四:申请时间规划失误。 错过截止日期是致命伤。应提前一年至一年半开始规划,列出详细的时间表,包括考试、材料准备、提交申请等节点。
总之,成功申请香港本科是一个系统工程,需要长期的学术积累、清晰的自我认知、精心的材料准备以及对政策的准确把握。建议家长和学生尽早寻求专业规划,量身定制升学方案,方能在这场激烈的竞争中脱颖而出,叩开理想学府的大门。
发布于 2026-01-12 10:05:47