2025本科生香港留学申请 时间规划与材料准备详解
2025本科生香港留学申请 时间规划与材料准备详解
2025年秋季入学的香港本科留学申请,是一场需要精密时间管理与周全材料准备的“战役”。香港高校普遍采用自主招生,申请窗口开放早、周期长,且各校时间节点各异,提前规划至关重要。理想的申请者应从2024年初甚至更早就启动准备,系统性地安排标化考试、背景提升、文书打磨及材料公证等环节,确保在2025年1月前后主要申请截止日期前,提交一份具有高度竞争力的完整申请档案,从而在激烈的竞争中脱颖而出,成功叩开香港名校的大门。

(图片来源网络,侵删)
2025香港本科留学申请核心时间线规划
一份清晰的时间规划表是申请成功的路线图。香港高校的本科申请通常在入学前一年的秋季开放,并在当年年初陆续截止。申请者需严格遵循以下时间节点,避免错过关键机会。
- 2024年1月-6月(准备期): 此阶段的核心任务是“知己知彼”。深入了解目标院校及专业信息,确定申请方向。同时,开始全力备考雅思/托福等语言考试,部分专业可能要求SAT/ACT等成绩。着手规划背景提升活动,如学术竞赛、科研项目或实习。
- 2024年7月-9月(黄金期): 暑期是提升背景、准备文书的关键时期。完成个人陈述(PS)和推荐信(RL)的初稿。整理高中成绩单、在读证明等学术材料。如果语言成绩未达标,应抓紧最后一次刷分机会。
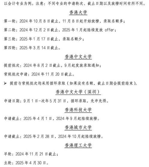
- 2024年10月-2025年1月(申请期): 香港各校网上申请系统陆续开放(如港大、港科大通常在10月,中大、城大等在11月左右)。务必在截止日期前完成所有材料的在线提交与寄送。部分院校会安排提前批面试。
- 2025年2月-5月(面试与录取期): 密切关注申请状态,准备并参加院校面试。有条件录取(Conditional Offer)陆续发放,需根据要求补充高考成绩等最终材料。
- 2025年6月-8月(行前期): 确认最终录取,缴纳留位费,办理学生签证,安排住宿,并完成行前各项准备。
申请材料清单全解析与准备要点
申请材料的质量直接决定了审核官对你的第一印象。一份完整、规范、突出的申请材料包是成功的关键。以下是必须准备的核心材料及其注意事项。
| 材料类别 | 具体内容 | 准备要点与注意事项 |
|---|---|---|
| 学术材料 | 高中成绩单、高中毕业证/在读证明、高考成绩单(如有) | 需由学校出具并加盖公章,部分院校要求提供官方认证或公证翻译件。成绩单应体现优异的学术表现和上升趋势。 |
| 标化成绩 | 雅思(IELTS)/托福(TOEFL)成绩单、SAT/ACT成绩单(如要求) | 确保成绩在申请截止前有效并达到院校最低要求。热门专业竞争激烈,分数越高越有优势。务必通过官方考试机构送分至目标院校。 |
| 文书材料 | 个人陈述(Personal Statement)、推荐信(通常2封) | 个人陈述需个性化,突出学术兴趣、相关经历与职业规划,避免空泛。推荐信应邀请熟悉你的老师或导师撰写,内容具体、真实。 |
| 身份与辅助材料 | 身份证/护照复印件、获奖证书、实习证明、作品集等 | 所有证明文件需清晰扫描。获奖和活动经历需与申请专业相关,用以佐证个人能力与潜力。作品集(如设计类专业)需按院校要求精心准备。 |
| 申请表格 | 网申表格、奖学金申请表等 | 在线填写时务必仔细核对每一项信息,确保准确无误。提前准备好电子版证件照、成绩单等上传材料。 |
香港主要本科招生院校及申请特点
香港拥有多所世界知名的高等学府,每所大学的申请要求和特点各有不同。申请者应根据自身条件与兴趣进行精准匹配。
| 学校名称 | 2025QS世界排名 | 主要申请途径 | 申请截止关键节点(参考) |
|---|---|---|---|
| 香港大学 | 17 | 内地本科生入学计划、国际生申请 | 2025年6月下旬(高考后) |
| 香港中文大学 | 36 | 全国普通高校统一招生、国际生申请 | 2025年1月初(国际生) |
| 香港科技大学 | 47 | 内地高考生申请、国际生申请 | 2025年1月初(国际生) |
| 香港理工大学 | 57 | 自主招生、国际生申请 | 2025年1月初 |
| 香港城市大学 | 62 | 全国普通高校统一招生、国际生申请 | 2025年1月初(国际生) |
| 香港浸会大学 | 287 | 自主招生、国际生申请 | 2025年5月31日(内地生) |
| 香港岭南大学 | 641-650 | 自主招生、国际生申请 | 2025年1月下旬 |
| 香港教育大学 | -- | 自主招生、国际生申请 | 2025年5月31日(内地生) |
香港大学: 作为香港历史最悠久、排名最高的综合性大学,其“内地本科生入学计划”独立于内地统招,申请者需提前在网上报名并参加面试,录取主要考量高考成绩和面试表现。

(图片来源网络,侵删)
香港中文大学与香港城市大学: 这两所院校参与全国普通高校统一招生,考生需在高考提前批次志愿中填报,无需单独提交申请至学校官网(国际生途径除外)。
香港科技大学、理工大学、浸会大学、岭南大学及教育大学: 均实行自主招生,申请者需直接通过各校官网提交申请,与内地高考志愿填报互不冲突,可同时进行,相当于为考生提供了额外的升学选择。
成功申请的关键策略与常见误区规避
除了按部就班准备,掌握策略并避开陷阱同样重要。
- 策略一:早规划,早行动。 香港申请是“先到先得”与“择优录取”的结合。提前准备意味着更充裕的时间提升背景、打磨文书,并能从容应对突发状况。
- 策略二:精准定位,梯度选校。 根据自身成绩、兴趣和职业规划,选择“冲刺”、“匹配”和“保底”院校,形成合理的申请组合,最大化录取成功率。
- 策略三:打造个性化申请形象。 文书和面试是展示你独特性的舞台。避免千篇一律的模板,深入挖掘个人经历中与申请专业相关的故事和思考。
常见误区规避:
- 误区1:只重视分数,忽视软实力。 优异的成绩是门槛,但丰富的课外活动、科研实践或领导力经历才是让你脱颖而出的关键。
- 误区2:错过截止日期或材料不全。 各校各专业截止日期不同,务必逐一核对,并提前准备好所有材料的正式版本及翻译公证件。
- 误区3:文书套用模板,内容空洞。 招生官阅文无数,雷同的文书会直接导致申请失败。必须结合自身真实经历,写出有深度、有热情的内容。
67
目录
